为深化创新创业教育改革,激发学子创新思维与创业热情,12月10日中午,美术学院于33-205会议室成功举办2026年度“挑战杯”大学生创业竞赛学院初赛。学院党委副书记刘懿钊、副院长王莉莉及视觉传达设计专业教师蒋达组成专家评审团,对参赛项目进行专业评审。比赛由辅导员柳昌梅主持。


经过前期严格筛选,共有16组优质创业项目进入现场汇报环节。各项目负责人围绕核心特色、创新亮点、市场潜力及社会价值等方面进行了详细阐述,充分展现了美术学子将专业所长与创业实践深度融合的探索精神。汇报结束后,评审专家针对项目可行性、商业模式优化及专业融合深化等关键问题进行了精准提问,项目团队沉着应答,现场互动氛围热烈。


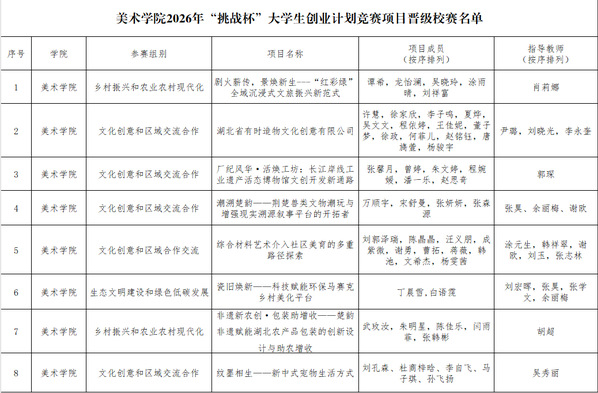
综合项目表现与专家点评,本次初赛最终选拔出8组优秀项目晋级校赛。此次赛事不仅为学子搭建了展示创新创业成果的优质平台,更有效激发了全院学生以专业为基、以创新为翼的创业热情,为学院创新创业教育工作注入了新活力。下一步,学院将持续为晋级项目提供指导帮扶,助力学子在更高赛事平台上突破自我、再创佳绩。


